Yasee 开放平台规划
🧠 愿景 & 风暴 & 缘由
在公司及领导的发展规划中, 对于Yasee 来讲都是以平台为基础, 服务C端用户的同时; 也为B端用户; 提供一站式的解决方案。 为此; 为了实现平台化发展需求; Yasee 开放平台应运而生; Yasee 开发平台集合 优秀的B端客户; 让B端客户可以更方便的 通过Yasee 开放平台; 对Yasee自研、以及生态品的集成; 极大的减少了对接的复杂度;以及扩宽了自有产品的丰富度.
打造一个自助式开放平台,供企业客户提供:
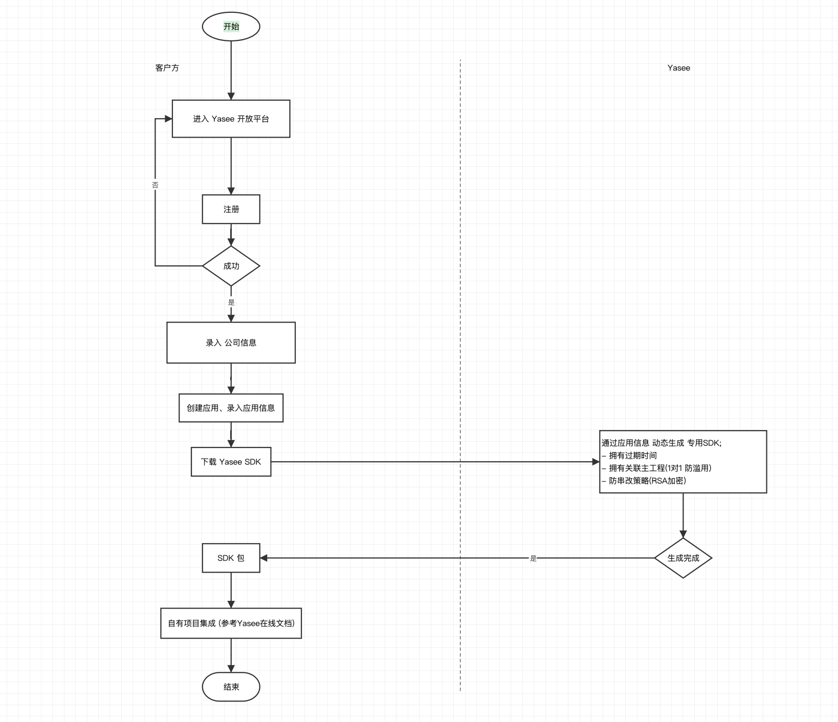
- 注册(企业入驻; 名称、社会信任编码)
- 创建应用 (名称、 包名)
- 下载对接 (动态构建; 离线版本绑定应用; 防串改; 防盗用; 含过期)
等 Yasee IoT 设备能力的 SDK; 目前包含终端为:
- iOS
- Android
- Flutter
- HarmonyOS
实现设备快速接入能力。该平台为后续数据能力与商业化打下基础。
🎯 目标
📈 Business Goals
- 支持企业客户自助接入 SDK,减少销售和支持成本
- 搭建标准化平台,降低客户接入门槛
- 为后续设备数据能力、账户体系、商业模式做基础铺设
👨💻 User Goals
- 开发者能快速注册账号,创建自己的应用项目
- 获取每个 App 的唯一标识(AppKey / Secret)
- 下载对应平台 SDK,查看快速集成文档
👤 用户故事
| 角色 | 用户 | 用户故事 |
|---|---|---|
| 企业 | *企业开发者 | 我希望能注册账号、创建应用、快速下载 SDK 并集成设备能力 |
| 企业 | 企业产品经理 | 我希望能知道每个 SDK 支持哪些产品线、查看说明文档 |
| Yasee | *客户服务团队 | 我希望客户可以自助接入,减少我们一对一技术支持时间, |
流程内容基本如下:

🧭 用户体验流程
-
注册登录
- 使用手机号 / 邮箱注册
- 设置企业名称、联系人
-
企业控制台首页
- 显示当前企业信息
- 展示“创建应用”引导按钮
-
创建 App 项目
- 填写项目名称、平台(iOS / Android / Flutter)
- 自动生成 AppKey / Secret
- 可配置产品线类型(可选)
-
下载 SDK
- 根据平台显示对应 SDK 包
- 展示快速集成指南(文档 / 示例代码 / 配置说明)
- 提供历史版本下载(可选)
-
SDK 文档页
- 一站式查看功能介绍、支持产品、API 接口说明
- 预留链接跳转到设备管理 / 数据统计模块(V2)
📖 Narrative(讲故事给老板听)
想象一个智能门锁厂商,他们选用了你们的 IoT 模块。以前他们需要和你们一对一联系、拿到文档、对接 SDK、集成各种设备参数,非常痛苦。
现在,他们只需要:
- 注册一个企业账号;
- 创建“智能门锁 App”;
- 下载 SDK 并集成文档里的代码;
就能立刻使用你们的 SDK 控制门锁、读取状态,实现全自动化接入。
这不仅大幅提升了客户体验,还让销售变得更容易,也为你们以后做「设备数据平台」、「高级能力按量计费」等业务打下了坚实基础。